Skip to main content

The KiC book launches around NZ in March! Check out the tour calendar here.

KiC members: Advocacy guide

Since 2021, our KiC community has been proud to stand up for strong and authentic climate action with advocacy initiatives, that have been pioneered by passionate members. 

The key to our advocacy is you. KiC Convenors facilitate, curate, and support members with their initiatives, while keeping an eye out for sticking to our professional, apolitical and science-backed kaupapa. We ensure that the wider membership gets a chance to input, so that whatever goes public with the KiC name on it represents our entire community.

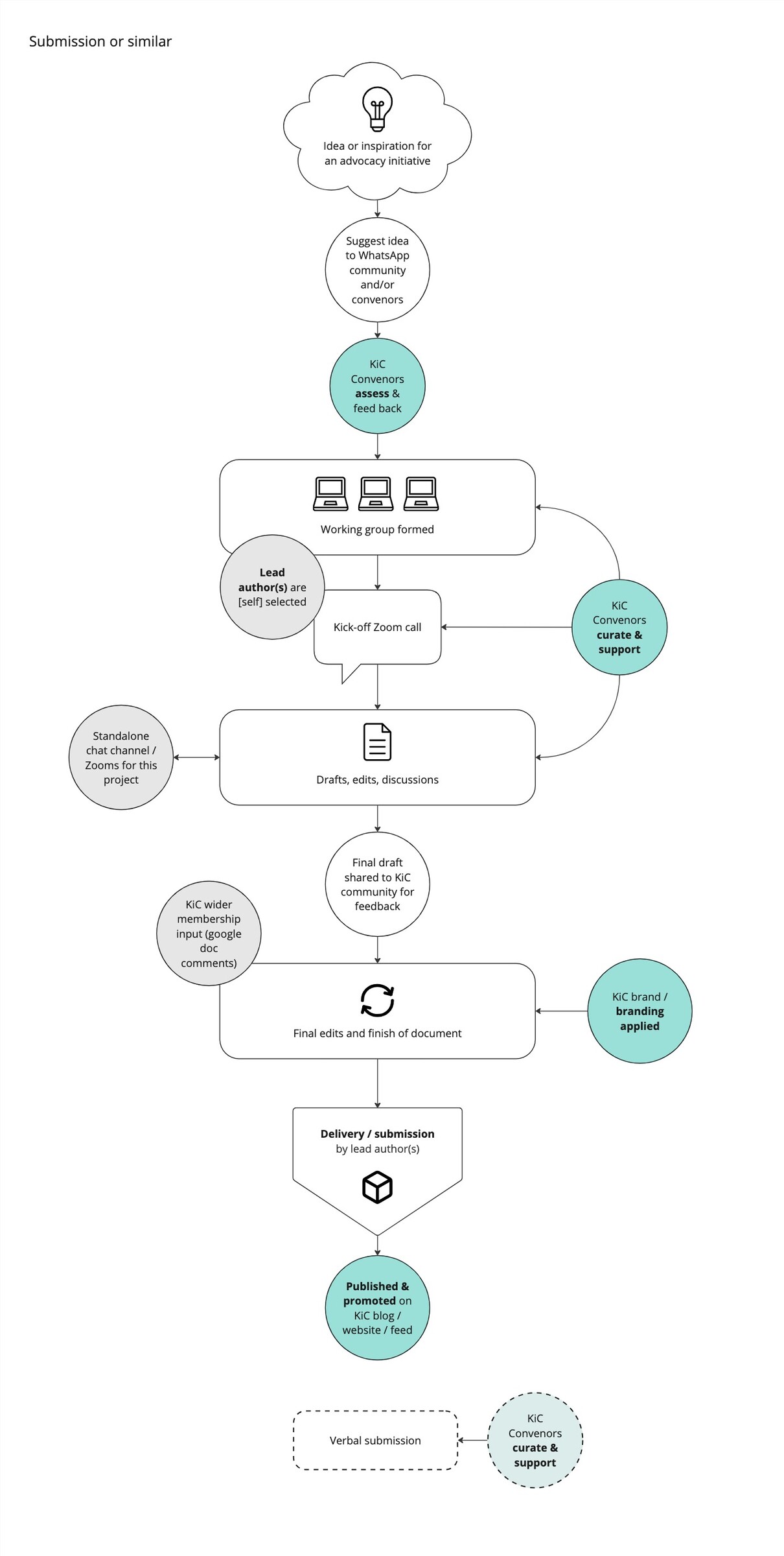
But how do I get the ball rolling?

Start with our handy process guide. Or, if bullet points aren't your thing, check out our flow diagrams below. For any queries get in touch with Nick Morrison, KiC Convenor advocacy lead, either through the KiC WhatsApp chat or by email.

Watch KiC's verbal submission to Parliamentary Select Committee, on the Fast Track Bill in June 2024

Bear in mind that every advocacy issue can be a bit different. These guides give you a starting point but please engage with your working group, collaborators and convenors.